by Lysholm AB is a consulting agency that operates in the area of software, electronics, information management and electrical design within the process and manufacturing industries.
Competence
The company has broad expertise that ranges from microcomputers and design of electronics to web applications and cloud services.
There is also experience from electrical design in large multi-year industrial construction projects as well as commissioning and troubleshooting of automation systems.
Get in touch
If you need resources in the following or related areas:
- Electrical design of low-voltage systems (<1000V)
- Inspection and commissioning of electrical installations
- Administration of plant management databases or documentation systems
- Automation systems for process or machine control
- Gathering and processing of measurements from sensors, machines and automation systems
- Programming of micro computers / controllers
- Design of analogue or digital electronics
- Circuit board design (PCB)
- Web-application development
- Configuration of Linux-based systems
Postal address:
by Lysholm AB
Forellgatan 10
94135 Piteå
Contact:
Olov Lysholm
phone: 070-2117183
e-mail: olov@byLysholm.se
Role: Owner, system developer
Linked In
Business information:
Org.nr: 559469-0603
VAT: SE559469060301
Invoicing address:
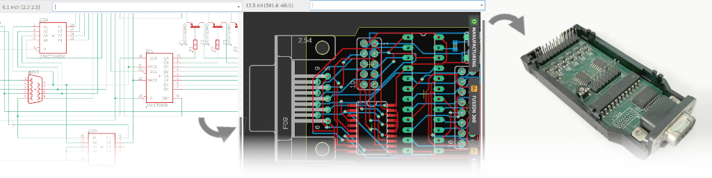
The company has experience from design of both analouge and digital electronic circuits as well as design of circuit boards/PCB.
The focus for electronics is development of concepts and manufacturing of prototypes.
The goal is to provide quick and cost-effective ways to get from idea to a working prototype.
In most cases a micro computer is integrated in the electronics and via application specific software it is possible to build complex functionality in a compact format.
With tailored circuit board design it's possible to adapt the geometry to existing space and for example fit the electronics into tight places.
The experience from electrical design is rich when it comes to automation systems, instrument circuits, motor circuits and power distributions.
Industrial experience exists from pulp & paper, refinery, mine & enrichment, manufacturing and more.
Many projects have included design of project guidelines like drawing templates or routines for drawing transmittals and revision management.
The tools in electrical design is mostly AutoCAD/dwg and often in combination with the plant management database SiteBase.
However there is also experience from other tools like EPLAN, Insyde, El-Vis and AVEVEA Electrical.
There is also experience from AutoCAD script programming and design of dynamic blocks.
Many of the past electrical design projects have included commissioning of the installation.
There is also experience from commissioning of installations designed by another party.
Commissioning tasks includes configuration of variable speed or servo drive systems, configuration of measuring instruments, energizing of switchgears, motor rotation tests, simulation of signals and more.
In addition to electrical design and programming there's also a possibility to offer a complete electrical cabinet for applications like machine control or gathering of measurements.
Electrical cabinets are always delivered with CE declaration and all required documentation, for instance construction drawings and user manual.
by Lysholm AB är ett konsultföretag som jobbar med mjukvara, elektronik, informationshantering och elkonstruktion inom process- och tillverknings-industrin.
Kompetens
I företaget finns bred kompetens som spänner från mikrodatorer och elektronikdesign till web-applikationer och molntjänster.
Erfarenhet finns också från el-projektering i stora fleråriga industribyggprojekt samt idrifttagning och felsökning av automationssystem.
Hör av dig
Om ni behöver resurser inom följande eller närliggande områden:
- Elkonstruktion av lågspänningssystem (<1000V)
- Kontroll och idrifttagning av el-anläggningar
- Administration av anläggningsdatabas eller dokumenthanteringssystem
- Automationssystem för process- eller maskin-styrning
- Insamling och behandling av mätvärden från sensorer, maskiner och automationssystem
- Programmering av mikrodatorer / mikrokontroller
- Analog eller digital elektronikdesign
- Design av mönsterkort (PCB)
- Utveckling av web-applikation
- Konfiguration av Linux-baserade system
Postadress:
by Lysholm AB
Forellgatan 10
94135 Piteå
Kontaktuppgifter:
Olov Lysholm
tel: 070-2117183
e-mail: olov@byLysholm.se
Roll: Ägare, systemutvecklare
Linked In
Företagsuppgifter:
Org.nr: 559469-0603
VAT: SE559469060301
Faktureringsadress:
I företaget finns erfarenhet från konstruktion av analoga och digitala kretsar samt design av kretskort/PCB.
Fokusområdet inom elektronik är konceptutveckling och prototyptillverkning.
Målsättningen är att kunna erbjuda ett snabbt och kostnadseffektivt sätt att gå från idé till fungerande prototyp.
Oftast integreras en mikrodator i elektronikkonstruktionen och via applikationsanpassad mjukvara ges möjligheten att bygga komplexa funktioner i ett kompakt format.
Med skräddarsydd kretskortsdesign blir det möjligt att anpassa geometrin till befintliga utrymmen och exempelvis passa in elektroniken där det är utrymmesbrist.
Inom elkonstruktion finns gedigen erfarenhet gällande automationssystem, instrumentkretsar, motorkretsar och kraftförsörjning.
Branscherfarenhet finns från bl.a. papper & massa, raffinaderi, gruva & anrikning samt tillverkningsindustri.
Många projekt har omfattat konstruktion av projektstyrande underlag som t.ex. ritningsmallar/typkretsar eller rutiner för ritningsutskick och revisionshantering.
Verktygen inom elkonstruktion är främst AutoCAD/dwg och ofta i kombination med anläggningsdatabasen SiteBase, men erfarenhet finns också från andra system som t.ex. EPLAN, Insyde, El-Vis och AVEVA Electrical.
Erfarenhet finns också från script-programmering i AutoCAD och konstruktion av dynamiska block.
Flera av de genomförda elkonstruktionsprojekten har även omfattat idrifttagning av anläggningen.
Det finns även erfarenhet från idrifttagning av elanläggningar som konstruerats av annan part.
Arbetet med idrifttagning omfattar bl.a. parametrering av frekvensomriktare eller servodrivare, parametrering av mätinstrument, spänningssättning av ställverk, rotationsprov av motorer, simulering av signaler.
Utöver elkonstruktion och programmering finns även möjlighet att erbjuda konstruktion av kompletta el-skåp för exempelvis maskinstyrning eller insamling av mätvärden.
EL-skåp levereras alltid med CE-intyg samt övrig nödvändig dokumentation som bl.a. konstruktionsritningar och användarmanual.